Arduino Nano 33 IoT
17 July 2024 by Arshon Technology
Arduino Nano 33 IoT
The Arduino Nano 33 IoT is a compact and versatile module designed to cater to the growing needs of Internet of Things (IoT) applications. This powerful microcontroller board integrates a variety of advanced components, including the Cortex M0+ SAMD21 processor, a Wi-Fi and Bluetooth module called Nina W102, a crypto chip for secure certificate and key storage, and a 6-axis Inertial Measurement Unit (IMU). These features make the Nano 33 IoT an ideal solution for developers looking to create secure, connected devices with advanced sensing capabilities. It is an excellent choice for projects involving electronic circuit design and prototyping.
What are the Features of Nano 33 IoT
Connectivity
The integrated Wi-Fi and Bluetooth capabilities allow for seamless wireless communication, making the Arduino Nano 33 IoT an ideal platform for IoT applications. The board’s Wi-Fi module supports secure communication protocols, ensuring data integrity and security.
Security
The inclusion of the ECC508 CryptoAuthentication chip provides robust security features, including hardware-based key storage and cryptographic functions. This is critical for IoT applications where data security is paramount.
Low Power Consumption
The board is designed for low power consumption, making it suitable for battery-powered applications. This is particularly beneficial for IoT devices that need to operate for extended periods without direct power sources.
What is the Detailed Description of the circuit
The Arduino Nano 33 IoT is a small IoT solution module that includes various components: the Cortex M0+ SAMD21 processor, a Wi-Fi and Bluetooth module called Nina W102 (based on ESP32), a crypto chip for secure certificate and key storage, and a 6-axis IMU (Inertial Measurement Unit).
The SAMD21G18A processor is quite useful, as it comes with several built-in peripherals. These include 8 timer/counters, a CRC-32 generator, a Full-Speed USB interface with 8 endpoints for connecting devices, and support for various input/output protocols.
The Nina W102 module handles communication over Wi-Fi, Bluetooth BR/EDR, and Bluetooth Low Energy. It enables wireless connectivity for the Arduino Nano 33 IoT.
Additionally, the ATECC608A chip serves as a cryptographic co-processor, providing secure hardware-based key storage. It enhances the security capabilities of the Arduino Nano 33 IoT.
Lastly, the LSM6DSL is a six-axis accelerometer, which allows the module to detect and measure motion in multiple directions.

The following is a detailed description of each unit/component:

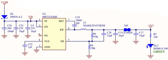
The step-down power supply circuit utilizes the MP2322 integrated circuit (IC). It can handle input voltages of up to 21V, which can be obtained through the USB port (VUSB in the schematic), or the VIN pin of the JP2 header. The circuit’s purpose is to provide a regulated output voltage of +3.3V (+3V3 in the schematic) to power the modules on the board. To safeguard against reverse input, a diode (D2) is employed.
The capacitors and inductors visible in the image serve to stabilize the output voltage. Two resistors, R6 and R8, work as feedback components to set the output voltage. By adjusting the values of these two resistors, it is possible to obtain different output voltage levels while using the same circuit configuration.
The +3.3V power can be supplied either through the power supply circuit described earlier or directly through the +3V3 pin of the JP2 header, bypassing the entire power supply circuit. The choice between these two methods of supplying the +3.3V voltage is determined by the configuration of two jumpers on the board, namely SJ1 and SJ4. By adjusting these jumpers, you can select the desired power supply path for the +3.3V voltage.
A green LED (DL2) is incorporated into the design, signaling the availability of the output voltage by turning on.

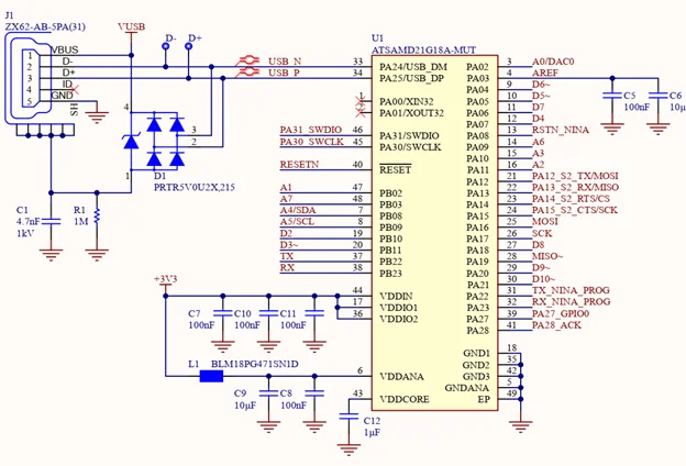
The main processor on the board is the ATSAMD21. Its pins are mostly accessible through the JP1 and JP2 headers. The ATSAMD21 features a built-in USB interface peripheral, enabling data transfer to the USB connector (J1). To protect the processor from electrostatic discharge that may occur at the USB connector, there is a diode called D1, which serves as an ESD protection IC. Additionally, capacitor C1 and resistor R1 are used to direct any electrostatic discharge on the USB body to the circuit ground.
In the schematic, you will find multiple capacitors, each connected to a voltage supply pin (VDD) of the processor. These capacitors help to mitigate noise in the voltage supply, ensuring stable operation of the processor. Furthermore, there is a ferrite bead labeled L1, which acts as an isolator between the analog supply (VDDANA) of the processor and the high-frequency digital part of the circuit. This helps to prevent interference from the digital signals affecting the analog components of the processor.

On the sides of the board, there are two headers that provide access to the main processor pins for external connections. These headers allow you to connect external devices or modules to the board and utilize the functionalities of the main processor, making it suitable for electronic prototyping and electronic PCB design.

The NINA W102 communication module comes with preinstalled firmware and the capability to reprogram its MCU.
The module’s internal antenna is designed to support multiple communication protocols, including Wi-Fi, Bluetooth BR/EDR, and Bluetooth Low Energy (LE), all using the same antenna. These protocols are time divided on the antenna, allowing for seamless switching between Bluetooth and Wi-Fi data transmission. While the application may perceive this communication as transparent, it’s important to note that these protocols are never active simultaneously on the module’s internal antenna.
If the NINA W102 module is replaced with a NINA W101 module, it enables the use of external antennas. These antennas can be connected to the module through a dedicated antenna pin. This provides the flexibility to use external antennas to meet specific requirements or improve signal reception for the application.

The LSM6DSOXTR is a 6-axis accelerometer and 3D gyroscope. It is connected to the main processor through an I2C (Inter-Integrated Circuit) connection, utilizing the SDA (Serial Data Line) and SCL (Serial Clock Line) pins.

The ATECC608A-MAHDA-T is a cryptographic co-processor featuring secure hardware-based key storage. It is used to enhance the security of communication on the system.
To connect the ATECC608A-MAHDA-T to the main processor, the I2C protocol is utilized. The SDA and SCL pins of the ATECC608A-MAHDA-T are connected to the corresponding SDA and SCL pins of the main processor.
Through this I2C connection, the main processor can communicate with the ATECC608A-MAHDA-T co-processor. This allows the main processor to securely store cryptographic keys and perform cryptographic operations, providing a higher level of security for communication within the system. Secure communication capability is essential for embedded programming and firmware programming, where protecting data integrity and confidentiality is crucial.
Summary
The Arduino Nano 33 IoT stands out as a robust and feature-rich platform for developing IoT applications. Its combination of the SAMD21 processor, advanced communication capabilities via the Nina W102 module, enhanced security with the ATECC608A crypto chip, and motion sensing through the LSM6DSL IMU makes it a versatile tool for developers. Whether you are working on smart home devices, wearable technology, or industrial automation, the Nano 33 IoT provides the performance and flexibility needed to bring your projects to life. With its compact size and extensive feature set, it is well-suited for both beginners and experienced developers aiming to create innovative and secure IoT solutions in electronic PCB design.